| 2026開局良好澳門景指延續「平穩」態勢 |
|---|
| 正報 | 2026-02-16 |
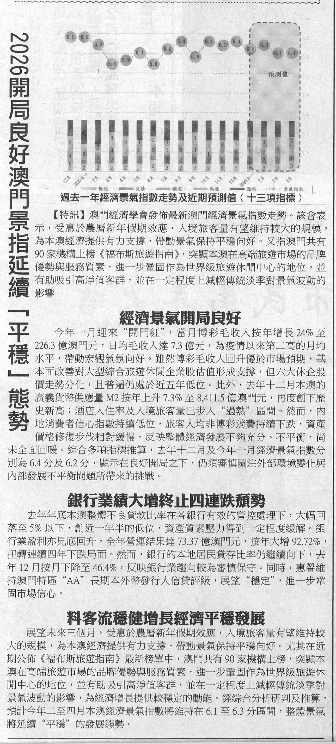
| 【特訊】澳門經濟學會發佈最新澳門經濟景氣指數走勢。該會表示,受惠於農曆新年假期效應,入境旅客量有望維持較大的規模,為本澳經濟提供有力支撐,帶動景氣保持平穩向好。又指澳門共有90家機構上榜《福布斯旅遊指南》,突顯本澳在高端旅遊市場的品牌優勢與服務質素,進一步鞏固作為世界級旅遊休閒中心的地位,並有助吸引高淨值客群,並在一定程度上減輕傳統淡季對景氣波動的影響 經濟景氣開局良好 今年一月迎來“開門紅”,當月博彩毛收入按年增長24%至226.3億澳門元,日均毛收入達7.3億元,為疫情以來第二高的月均水平,帶動宏觀氣氛向好。雖然博彩毛收入回升優於市場預期,基本面改善對大型綜合旅遊休閒企業股估值形成支撐,但六大休企股價走勢分化,且普遍仍處於近五年低位。此外,去年十二月本澳的廣義貨幣供應量M2按年上升7.3%至8411.5億澳門元,再度創下歷史新高;酒店入住率及入境旅客量已步入“過熱”區間。然而,內地消費者信心指數持續低位,旅客人均非博彩消費持續下跌,資產價格修復步伐相對緩慢,反映整體經濟發展不夠充分、不平衡,尚未全面回暖。綜合多項指標推算,去年十二月及今年一月經濟景氣指數分別為6.4分及6.2分,顯示在良好開局之下,仍須審慎關注外部環境變化與內部發展不平衡問題所帶來的挑戰。 銀行業績大增終止四連跌頹勢 去年年底本澳整體不良貸款比率在各銀行有效的管控處理下,大幅回落至5%以下,創近一年半的低位,資產質素壓力得到一定程度緩解。銀行業盈利亦見底回升,全年營運結果達73.37億澳門元,按年大增92.72%,扭轉連續四年下跌局面。然而,銀行的本地居民貸存比率仍繼續向下,去年12月按月下降至46.4%,反映銀行業趨向較為審慎保守。同時,惠譽維持澳門特區“AA”長期本外幣發行人信貸評級,展望“穩定”,進一步鞏固市場信心。 料客流穩健增長經濟平穩發展 展望未來三個月,受惠於農曆新年假期效應,入境旅客量有望維持較大的規模,為本澳經濟提供有力支撐,帶動景氣保持平穩向好。尤其在近期公佈《福布斯旅遊指南》最新榜單中,澳門共有90家機構上榜,突顯本澳在高端旅遊市場的品牌優勢與服務質素,進一步鞏固作為世界級旅遊休閒中心的地位,並有助吸引高淨值客群,並在一定程度上減輕傳統淡季對景氣波動的影響,為經濟增長提供較穩定的動能。經綜合分析研判及推算,預計今年二至四月本澳經濟景氣指數將維持在6.1至6.3分區間,整體景氣將延續“平穩”的發展態勢。 詳閱: 正報。 |
![]() |
